凯发一触即发·[中国区]官方网站

凯发一触即发·[中国区]官方网站非常重视您的个人隐私,当您访问凯发一触即发·[中国区]官方网站的网站时,请同意使用的所有cookie。有关个人数据处理的更多信息可访问《隐私政策》

售前电话:400- 966- 9516 售后电话:0755-86111281

对话王欣赏副教授:我不觉得自己很优秀,就是普普通通地努力着

分享:

行业资讯
  • 2023-11-23

  • 来源:RWD

  • 浏览量:2319

女性在更年期往往会由于卵巢功能衰退、雌激素分泌不足,而出现一系列神经内分泌失调症状,其中学习记忆能力下降的状况尤为显著。对此,临床上经常使用雌激素替代治疗,但这种治疗方式有个很大的弊端,即它可能通过激活ERα和ERβ等来增加乳腺癌、心血管疾病的发病风险。

关注到这一问题后,王欣赏老师一直致力于研究出一个新的靶点,在克服雌激素副作用的前提下,改善更年期女性的学习记忆减退。

对话王欣赏副教授:我不觉得自己很优秀,就是普普通通地努力着

前不久,刘水冰/高招明课题组于The Journal of Clinical Investigation杂志上发表了题为PJA1 mediates the effects of astrocytic GPR30 on learning and memory in female mice的研究论文,该研究证明了星形胶质细胞上表达的雌激素膜受体G蛋白偶联受体30(G protein-coupled receptor 30, GPR30)在雌性小鼠的学习和记忆能力中发挥关键作用,并确定了GPR30/PJA1/Serpina3n是围绝经期和绝经后女性学习和记忆减退的潜在治疗靶点。

对话王欣赏副教授:我不觉得自己很优秀,就是普普通通地努力着

科研从来不是一帆风顺的,披荆斩棘后自有新天地

王欣赏老师与GPR30已经结识多年。他的导师早在2012年就发表了GPR30相关研究文章,后来在他读博士期间,主攻方向也是星形胶质细胞上的GPR30。前期他们发现 GPR30 具有很好的神经保护作用,因此就想进一步探究,GPR30对更年期女性学习记忆的减退是不是也有一样的保护作用?

课题组首先确定GPR30参与更年期学习记忆减退,然后构建了转基因鼠进行行为学验证,生理验证神经元和星胶变化。令人惊喜的是,在星胶敲除GPR30的小鼠中出现了学习记忆的减退。于是他们乘胜追击,利用转录组测序和IP-MS来更深一步地探究了星形胶质细胞上的GPR30是通过什么机制来调控学习的。

对话王欣赏副教授:我不觉得自己很优秀,就是普普通通地努力着

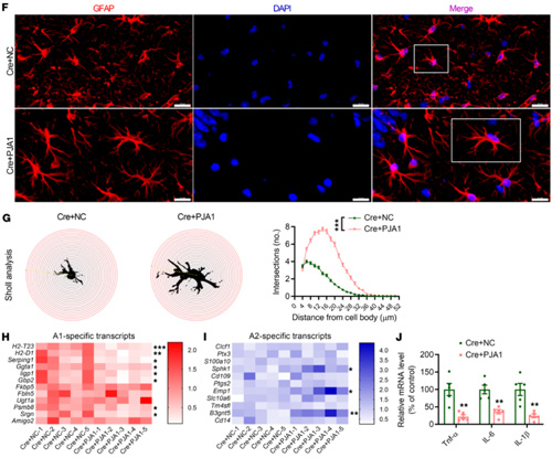
星形胶质细胞中GPR30的缺失导致AG-KO雌性小鼠海马星形胶质细胞功能受损

听上去整个实验流程非常顺利,然而,真实的研究之路并不总是一帆风顺的。

王欣赏老师坦言:“这个研究其实从 16 年就开始做了,但因为一个难以解决的问题停滞了很长一段时间,就是在对不同类型的转基因小鼠进行测序之后,凯发一触即发·[中国区]官方网站无从下手了,不知道下一步该筛选哪一个靶基因。”

一年之后,课题组才突破了瓶颈。他们采用不同的基因鼠来进行作图,通过分析,富集出在星形胶质细胞上特意特有的这一类变化的基因,把范围缩小到了 19 个基因,最终筛选出可能与中枢神经疾病相关的一个基因——PJA1。

根据这一点点的提示,课题组开始了对PJA1的验证。

对话王欣赏副教授:我不觉得自己很优秀,就是普普通通地努力着

上调PJA1能够缓解GPR30缺失引起的星形胶质细胞形态异常,促进其向A2表型转化,并降低促炎细胞因子水平

“当然了,这个基因也没有辜负凯发一触即发·[中国区]官方网站的希望,验证的效果是非常明显的,PJA1确实在星形胶质细胞GPR30调控学习记忆的功能中起关键作用。”

王欣赏老师对于在科研中遇到阻碍保持着积极的能量:“做科研一定会经历很难熬的阶段,比如你做实验一直在失败,但当你走过来之后就会有一些新的发现,这会带来一种披荆斩棘后的成就感。”

提到实验中的亮点,王欣赏老师认为,在实验中对星形胶质细胞进行形态的分析,是一个比较先进的方法。

课题组在得到了星胶形态的变化之后,利用光纤记录系统对星胶细胞上的钙信号的变化进行了记录,结果有力证明了新型胶质细胞功能的紊乱是导致学习记忆损伤的一个重要原因。

对于如何选择实验中的光纤记录等产品,王欣赏老师有自己的考虑:“在凯发一触即发·[中国区]官方网站要做光纤记录的时候,其实有至少两家品牌给凯发一触即发·[中国区]官方网站提供了产品进行试用。我对于凯发一触即发光纤记录印象比较深,是因为它非常简单易操作。”

“比如设置好统一的数据后,再次打开就可以直接开始记录,不用再去调各种数据;其次,进行数据分析时会产生一体的文件和效果图,这个是我最满意的点。”

对话王欣赏副教授:我不觉得自己很优秀,就是普普通通地努力着

王欣赏老师和凯发一触即发的缘分可以追溯到读硕士研究生期间。他最早接触的产品是脑立体定位仪和麻醉机:“开始做实验的时候,我觉得这个脑立体定位仪还挺先进的,能够达到局部的给药。”

后来,为了评估脑中局部缺血的一个模型是否成功,他又用到了激光散斑血流成像仪:“这个产品我当时用了之后就觉得太好了,能保证凯发一触即发·[中国区]官方网站造膜是成功的,得到稳定的数据,从而证明效果是治疗之后才产生的。”

谈起从学生时代就陪伴自己实验的凯发一触即发,王欣赏老师给予了充分的肯定:“凯发一触即发能够根据客户反馈,不断优化设计,提高人性化程度,我对凯发一触即发非常信任。”

“而且我关注到咱们公司已经开始逐渐走向国际,真的表示祝贺,作为国产品牌,也让凯发一触即发·[中国区]官方网站感到骄傲。”

当凯发一触即发·[中国区]官方网站问起一路走来的科研经历时,王欣赏老师非常真诚地分享了他的故事。

从本科到研究生,再从研究生到博士,他经历了两次重大的考试。研究生考博的那一年他没有回家,甚至过年也是在同学家简单度过,考完试之后两周内就要交硕士的盲审论文。

那一段时间,有煎熬也有沉淀,他现在回想起来都还是记忆犹新。

“其实这并不是一条预设好的人生道路,”王欣赏老师的回忆流露出一些真实的可爱:”想上研究生是为了能够学得更深更专,对新药研发了解更多;博士更是在研究入门之后,才有更多的想法想去验证。当时老板建议我读博,我心里边还是挺兴奋的,心想我这还能读到博士。”

在这段经历中,王欣赏老师特别感谢了自己的导师刘水冰教授。

在他读硕士时,刘教授出国了两年,这期间他的实验进展并不顺利,虽然夜里两三点还在收细胞,但始终出不来结果。直到刘教授回来,亲自带着他做实验,讲述实验要注意的细节,讲解科研思路,很快王欣赏老师就出成果了,这也让他感受到科研的乐趣。

获得了一些成绩的王欣赏老师,并没有沾沾自喜,而是有些懊恼浪费了两年光阴。然而,刘教授的一番话点醒了他:“你并没有浪费时间,这两年的时间,你把各种实验技术学得很扎实,所以才能这么快做出结果。”

他领悟到了非常重要的一点:做科研需要修心。

“无穷无尽的实验很容易让人心里着急,刚开始我就是这样,后面时刻提醒自己要有耐心。”现在的王欣赏老师已经能非常沉着地对待科研和生活。

对话王欣赏副教授:我不觉得自己很优秀,就是普普通通地努力着

“我不觉得自己很优秀,但是就普普通通地努力着,没想到就这样一步一步还真走过来了。”

支撑王欣赏老师走下去的心愿始终如一:“在本科毕业的时候我就有一个想法,想去研发一个新药,能够为社会至少做出一些贡献,实现自己存在的价值。这就是我一直为之努力的理想。”

但他也发现,研发新药谈何容易,这个心愿越往后边越难。然而,因为星河遥远便要放弃仰望吗?

他的答案是:用每一步脚踏实地的努力去靠近。

“如果能发现一个新的靶点,是不是就可以为后边的药物研发去奠定基础?然后你如果能在这个基础上,找到一种物质操纵这个靶点,产生一定的效果,是不是又离理想更近了一步?”

停顿了片刻,他继续说道:“所以我就是先这样去做着,后边能走多远咱就走多远,只要我为了这个目标在不断的往前走就够了。”

凯发一触即发也祝福王欣赏老师能走进更广阔的科研星河里。

对话王欣赏副教授:我不觉得自己很优秀,就是普普通通地努力着

如果您想了解王老师做实验的同款设备

凯发一触即发多通道光纤记录系统

点击填写申请

会有专业人员与您联系